A UNIFIMES dá mais um passo significativo em seu compromisso com a valorização da dignidade humana e a promoção de um ambiente acadêmico seguro, ético e respeitoso. Institucionalizada por meio da Portaria da Reitoria N. 025/2025, a Comissão Permanente de Enfrentamento ao Assédio, Discriminação e Violências está formalmente constituída e em funcionamento.
Quem compõe a Comissão?
Formada por representantes de todos os segmentos da comunidade universitária – docentes, discentes, técnico-administrativos –, a Comissão assegura uma atuação representativa.
Membros da Comissão:
CANAIS DE AJUDA IMEDIATA (INTERNOS):
- Ouvidoria UNIFIMES: ouvidoria@unifimes.edu.br | (64) 3672-5156 | Presencialmente na Sala 06, Bloco 2 (Mineiros-GO).
- NAPSI (Apoio Psicopedagógico):
- 64-3672-5152 (Mineiros-GO)
- 62-99966-0812 (Trindade-GO)
- Qualquer membro da Comissão de Enfrentamento.
CANAIS EXTERNOS DE DENÚNCIA E APOIO:
- Disque Direitos Humanos (Disque 100)
- O que é: Serviço do Ministério dos Direitos Humanos e da Cidadania que recebe denúncias anônimas de violações de direitos humanos, incluindo discriminação, assédio e violência.
- Como acessar: Ligue 100 ou use o aplicativo Direitos Humanos Brasil.
- Delegacia da Mulher
- O que é: Atendimento especializado para mulheres vítimas de violência (incluindo assédio sexual, moral e violência de gênero).
- Como acessar: Procure a Delegacia da Mulher mais próxima.
- Polícia Civil
- O que é: Para registrar Boletim de Ocorrência (BO) em casos de crimes como assédio sexual, ameaças, injúria racial ou discriminação.
- Como acessar: Disque 190 ou compareça a qualquer delegacia de polícia ou use canais online, como o Delegacia Eletrônica (varia por estado).
Portaria da Reitoria n° 005/2025
Institui a Política de Prevenção e Enfrentamento ao Assédio Moral, Sexual e Violências no âmbito do Centro Universitário de Mineiros – UNIFIMES.
Portaria da Reitoria nº 025/2025
Dispõe sobre a nomeação da Comissão Permanente de Promoção e Acompanhamento da Política contra Assédio na UNIFIMES, responsável por coordenar e acompanhar as atividades de Prevenção e Enfrentamento ao assédio Moral, Sexual e Violências no âmbito do Centro Universitário de Mineiros – UNIFIMES, revogando a Portaria Reitoria n. 021/2025
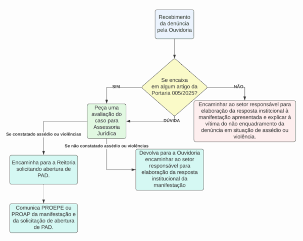
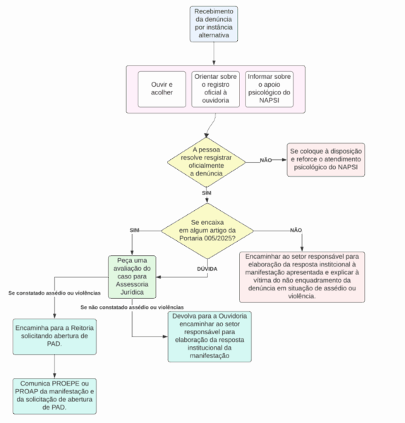
O Fluxograma de atendimento as denúncias de assédio, discriminação e violências ocorrem da seguinte forma:
Denúncias recebidas diretamente pela Ouvidoria

Denúncias recebidas por outras instâncias.

Your Content Goes Here















Fale conosco